全市唯一!潼南这一项目获评全国第一批清洁生产审核创新试点项目
如题
新闻热线:023-44579009 投稿信箱:tnxwzx@cqtn.com  网上有害信息举报专区
首页   |  时政 社会 综合  | 专题镇街 部门 外媒   |  酒店 美食 旅游   |  生活 求助 公告   | 视频 |   小编行 听新闻 潼城故事   | 图片 |   数字报 手机报 看潼南APP
全市唯一!潼南这一项目获评全国第一批清洁生产审核创新试点项目
2024-08-27 15:03    

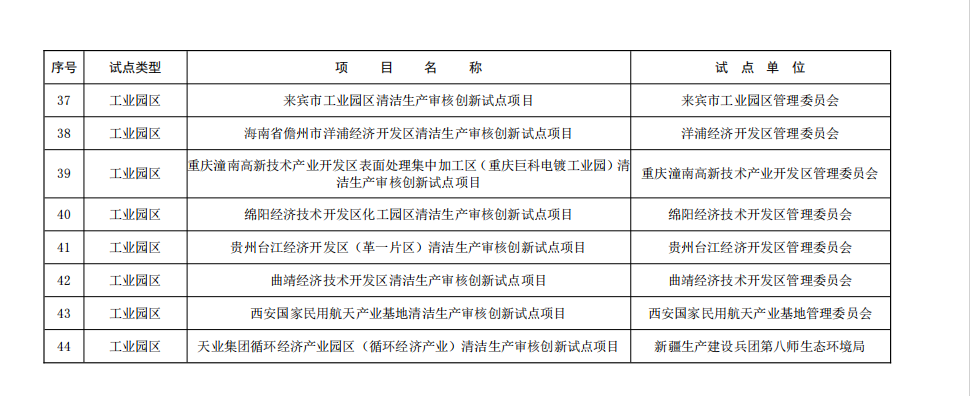
近日,生态环境部办公厅公布了《第一批通过评估的清洁生产审核创新试点项目名单》,重庆潼南高新技术产业开发区表面处理集中加工区(重庆巨科电镀工业园)清洁生产审核创新试点项目,作为全市唯一一个项目获评通过。

此次通过评估的创新试点项目范围内单个企业,视同开展了一次清洁生产审核,将有利促进我区化工产业转型升级发展。

全媒体记者 马  艾

编辑 丁宇鑫

编审 王   鹏

监制 李   静

相关新闻:
看见潼南 | 新胜秋韵 ...
看见潼南 | 金丝楠木 ...
看见潼南 | 农科城韵
看见潼南 | 秋分
微发布
手机台
新潼南
潼南网
版权与免责声明:
①凡本网注明“来源:潼南网”的所有文字、图片和视频,版权均属潼南网所有,任何媒体、网站或个人未经本网协议授权不得转载、链接、转贴或以其他方式复制发表。已经被本网协议授权的媒体、网站,在下载使用时必须注明“来源:潼南网”,违者本网将依法追究责任。
②本网未注明“来源:潼南网”的文/图等稿件均为转载稿,本网转载出于传递更多信息之目的,并不意味着赞同其观点或证实其内容的真实性。如其他媒体、网站或个人从本网下载使用,必须保留本网注明的“来源”,并自负版权等法律责任。如擅自篡改为“来源:潼南网”,本网将依法追究责任。如对文章内容有疑议,请及时与我们联系。
③ 如本网转载涉及版权等问题,请作者在两周内与本网联系。
媒体推广
  • 潼南数字报
    潼南数字报是潼南报社承办的潼南日报网,是外界了解潼南的窗口。
    【点击进入】
  • 重庆潼南
    手机报
    手机报是服务大众的“掌上党报”。工作日17:30发送,方便实用。
    【点击进入】
  • 《掌心潼南》
    新闻客户端
    《掌心潼南》APP全面升级 全新体验!爱潼南,就请关注《掌心潼南》!给你最新最全的潼南资讯!
    【点击进入】
潼网小编行
3月起,潼南这些区域全面禁钓!鱼竿收好 ...
钓鱼爱好者们注意啦!禁钓期即将到来,3月1日0时起至6月30日24时,禁捕水域全面禁止垂钓快把你的“竿 ...[详细]
潼城故事
别口:产业发展结硕果精准帮扶解难题
“我在村里的花椒基地务工,一个月至少挣个两三千块钱不成问题,还能照顾家里,比外出打工强多了。”近日,别 ...[详细]
新闻求助
如您生活中遇到困难,需要帮助,敬请联系我们,我们将帮您出谋划策或协调相关部门帮您解决。
·潼南区“兴乡专家团”首批试点镇街基本 ...
·潼南区2025年“兴乡专家团”报名表 ...
·“我申请下河救援”,舒稼铭,好样的! ...
·别让“黑心棉”寒了消费者的心
·借哈尔滨亚冬会之光照亮文旅经济新路径 ...
·全民共筑长城:国安教育亟需下沉与创新 ...
·《哪吒2》登顶中国影史票房冠军给国漫 ...
乐享生活
·把幸福生活“圈”在身边
·医者仁心 守护生命
·用人工智能破解养老金融痛点
·AI与医生的关系并非替代而是“共生” ...
·个人养老金产品池再扩容
·提品质拓客源扩大入境消费
·行于医途 守于本心(侨界关注)
超市几块钱一袋的巴 ... 做完近视手术不能运 ...
展望2025 乘势 ... 开学季到来 注意防 ...
“哪吒”电影里的中 ... 脊柱错位到底是咋回 ...
潼南网版权所有,未经书面授权 不得复制或建立镜像
网站举报电话:023-87281015 举报信箱:tnxwzx@cqtn.com
主办:中共潼南区委、潼南区人民政府 承办:潼南区委宣传部、潼南区融媒体中心
地址:重庆市潼南区桂林街道办事处兴潼大道82号 邮编:402660 联系电话:023-61268801        
互联网新闻信息服务许可证    渝ICP备12005370号-1  渝公网安备 50022302000101号
CopyRight © 2012-2023 cqtn.com,All Rights Reserved | 关于我们 | 联系我们 | 广告业务 | 中国互联网视听节目服务自律公约 | 中国互联网举报中心 | 中国无线互联网业自律同盟